
为满足集团公司经营发展需要,进一步充实公司力量,提升人员素质,现面向社会公开招聘相关工作人员,有关事项公告如下:
一、报考条件
(一)拥护中华人民共和国宪法。
(二)思想政治素质好,积极要求进步,工作责任心强,品行端正,遵纪守法,无不良记录。
(三)具有良好的职业道德,有较强的事业心和责任感,有吃苦耐劳精神,服从工作分配。
(四)身体健康,能适应本职工作。
(五)符合《滨海交通控股集团有限公司2025年公开招聘工作人员岗位表》上明确的学历、专业及其他条件。
(六)曾因犯罪受过刑事、治安处罚的人员和曾被开除公职的人员,征信报告中逾期记录超过4次的人员以及法律法规规定不得聘用的其他情形人员,不得报考。
二、报考程序
(一)报名
本次考试报名采取现场报名的方式进行,不接受网络、传真、电话等其他方式报名。
1.提交申请。报考人员于2025年6月26日-7月4日(节假日除外),上午8:30-11:30,下午3:00-5:30期间到滨海交通控股集团有限公司人力资源部(滨海交通环保大楼17楼1709),填写报名表格,提交报考申请,报名与考试时使用的身份证必须一致。
2.所需材料。报考人员需提供报名登记表、身份证原件复印件、学历证书原件复印件(附有学信网证明)、征信报告、岗位所需的其他证明材料(有工作经验要求的须提供工作单位出具的工作经验证明)及近期免冠2寸证件照片2张。
3.报名资格审核。报考人员提交报名材料后,由工作人员现场审核,工作人员现场通知报考人员资格审查结果。报名时,报考人员提交的报考申请材料应当真实、准确。报考人员提供虚假报考申请材料的,一经查实,取消报考资格。报考比例不足1:2的,按照实际情况核减或者取消相应职位。
报名咨询电话:0515-68111212。
(二)领取准考证
通过资格审核的报考人员请于2025年7月7日上午8:30至11:30,到报名处领取准考证。
三、考试形式、时间、地点
(一)本次招聘采取笔试、面试相结合的形式。
(二)应聘人员根据通知及时领取准考证,考试当天应携带准考证和身份证按照规定的时间到考点参加考试。
(三)笔试内容为岗位需要的专业知识,总分为100分,设60分合格线。笔试时间、地点以准考证为准。笔试结束后,根据笔试成绩,笔试成绩及格者从高分到低分按招聘岗位人数1:2比例确定参加面试人选(含末位同分者),不足1:2的按照实际人数确定面试人选。
(四)入围面试并通过资格复审的人员,须携带笔试的准考证和居民身份证在规定的时间和地点参加面试。
(五)考试结束后,按笔试成绩占50%、面试成绩占50%的比例计算应聘人员最终成绩。
四、体检和考察
面试结束后,将根据招聘计划与进入体检考察人数1:1比例,确定进入体检考察人选,体检标准参照公务员招录体检标准并执行行业岗位体检要求(查出患有传染性疾病的,体检不合格)。
因体检不合格、考察不合格或个人放弃聘用资格等原因出现空缺时,在成绩合格人员中一次性从高分到低分递补人员。
五、公示
体检考察合格人员即确定为拟聘用人员,拟聘用人员名单将在滨海县人民政府网站上公示。公示期为5个工作日。对公示无异议人员,办理有关聘用手续,签订劳动合同,试用期6个月,试用期满不合格者,取消聘用资格。
六、纪律监督
1.招聘工作坚持公开、公平、公正的原则,全过程接受社会监督。
2.监督举报电话:
滨海交通控股集团人力资源部:0515-68111212;
滨海交通控股集团监察室:0515-68111702;
县国有资产监督管理办公室:0515-84108536。
本公告解释权归滨海交通控股集团有限公司所有。
附件:滨海交通控股集团有限公司2025年公开招聘工作人员岗位表
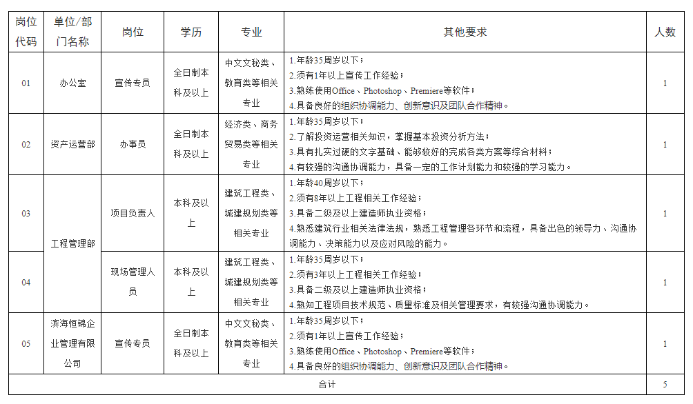
滨海交通控股集团有限公司2025年公开招聘工作人员岗位表
